Oznámení
Sbalit
Aktuálně žádná oznámení.
MIDI interface in/out
Sbalit
X
-
O: MIDI interface in/out
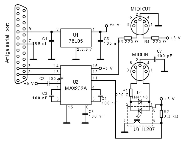
Zapojeno, zkontrolováno a připojení kláves provedu zítra. Optočlen IL207 jsem nahradil 6N136, MAX232 jsem nahradil ST232 a regulátor napětí jsem narozdíl od 8pinu použil jen 3 pin ST L78L05. Jediné co jsem zatím zkoušel bylo, zda funguje samostatně regulátor napětí na sériovém portu amigy. Dával 5,08V
Amiga 1200 Checkmate, TF1260@50MHz, Indivision AKA MK3,OS 3.1.4, PPaint7.3, RoadShow
Amiga 1200 Blizzard 1230 IV, asahi case + podsvit klávesnice
Projects: The Lost Forest - still in progress, Stereo Amiga Sampler - hotovo, AI4Amiga: AI expert na Amigu, Project Y pro audio
Komentovat
-
O: MIDI interface in/out
Když mě těch 8 stovek je líto za tuhle srandu dávat. To by je raději dal na stranu na novou turbo kartu.Amiga 1200 Checkmate, TF1260@50MHz, Indivision AKA MK3,OS 3.1.4, PPaint7.3, RoadShow
Amiga 1200 Blizzard 1230 IV, asahi case + podsvit klávesnice
Projects: The Lost Forest - still in progress, Stereo Amiga Sampler - hotovo, AI4Amiga: AI expert na Amigu, Project Y pro audio
Komentovat
-
O: MIDI interface in/out
Já bych si samozřejmě nechal udělat profi PCB, dále upravil nějakou krabičku, to je prostě moc práce a za ty peníze to nestojí, když to jde koupit hotové. A mít někde bastl na univerzálce není dle mého názoru ideání. Na druhou stranu, pokud to bereš jako zábavu, tak proti tomu nic nemám.I love Amiga
Komentovat
-
O: MIDI interface in/out
Nevím jestlito vyžaduje nějaké zvláštní nastavení seriového portu amigy. Nechal jsem default. Zkoušel jsem hru Space Quest IV přes CAMD a jako driver jsem pouzil uvnitř hry MT32. Ze sériového portu mi lezly obdélníky na TXD, ale z PINu 12 na ST232 mi uz nic neleze do konektoru MIDI OUT
jeste zkusim MAX232 a pak to asi vzdam. Edit: Tak s MAX232 se jiz neco ukazalo ale je to prilis slabé 
Naposledy upravil Cyberian; 09.11.2017, 23:52:29.Amiga 1200 Checkmate, TF1260@50MHz, Indivision AKA MK3,OS 3.1.4, PPaint7.3, RoadShow
Amiga 1200 Blizzard 1230 IV, asahi case + podsvit klávesnice
Projects: The Lost Forest - still in progress, Stereo Amiga Sampler - hotovo, AI4Amiga: AI expert na Amigu, Project Y pro audio
Komentovat
-
O: MIDI interface in/out
Ten midiinterface viz. Solaris104 prodávali i v retroami (levněji), ale koukám už není skladem:
A500, A500+, Amiga 600HD/ACA630, A600 V2-Apollo 68080, Amiga 1200/Blizz1230/50, CD32, A3000, A4000/060, Minimig, Powerbook G4 17" MorphOS, SAM460cr AmigaOS4 God is great!
Komentovat
-
O: MIDI interface in/out
Jsem z toho teda jelen. Před pár hodinami jsem to s kolegou testoval v ostravském hackerspace na lepším osciloskopu než je ten můj sračkový
a ukázalo se, že přenos dat probíhá v pohodě. Dekódovali jsme data na osciloskopu a sedí. Akorát, že má externí zvuková karta od Rolandu a klávesy taktéž od Rolandu nerozumí tomu co že jim to Amiga posílá
.
Baud rate jsme zkoušeli 31250 (Prefs/serial port) a pro jistotu i 9600 bd/s. Viz obrázky. Zkoušel jsem na pc i program MIDI monitor a nic. Výstup generovaný přes PC jsme také ověřili. Taktéž jsme dekódovali na 31250 baudů a data se shodovali s odeslanými. Zřejmě musí být chyba v MIDI protokolu. Jen nevím jak se odchytává v Octamedu. Tlačítko "Capture" nám žádná přijmutá data nekázalo. Půjdu si nastudovat MIDI protokol a zjistim, co že to amiga tedy posílá tím, že připojám její serial port na serial -> usb převodník na PC. V nejhorším udělám SW skriptem nějaký překlad.
Nicméně jsem taktéž zvědavý co zjistíme na prasepárty s MIDI interfacem, který tam springy přiveze
Obrázky: pohled na odesílání z OctaMedu a přijmutá data na osciloskopu
Naposledy upravil Cyberian; 11.11.2017, 22:09:55.Amiga 1200 Checkmate, TF1260@50MHz, Indivision AKA MK3,OS 3.1.4, PPaint7.3, RoadShow
Amiga 1200 Blizzard 1230 IV, asahi case + podsvit klávesnice
Projects: The Lost Forest - still in progress, Stereo Amiga Sampler - hotovo, AI4Amiga: AI expert na Amigu, Project Y pro audio
Komentovat

Komentovat